醫療
零售
交通
工業自動化
博弈
概述
Smart Ward
Nursing Station
Smart OR
Telemedicine
ePaper Solution
Medical AI
IoT
Intelligent POS Solution
Digital Signage Solution
Inventory Management Solution
Kitchen Display System (KDS) Solution
AI Solution
IoT Solution
Self-Service KIOSK Solution
Public Transportation
Public Service
Logistics
Heavy Equipment
Industrial Automation
Industrial Management
Warehousing & Logistics
Data Analystics
Gaming Industries
Industrial & Embedded Motherboard
Computer-on-Module
Computing-System
Embedded Peripheral
Panel-PC-Monitor-Mobile
Intelligent Healthcare
Digital Paper
High-Performance-Computing
AI Computing Platforms
ARM-based SBC
1.8" SBC
2.5" SBC Pico-ITX
EPIC SBC
3.5" SBC
Mini-ITX
Micro-ATX
ATX
Open Standard Module
COM-HPC
COM Express Type 6
COM Express Type 10
Eval Carrier Board
Qseven
SMARC
Compact Computing System
Modular Computing System
Expandable Computing System
Barebone System
Rackmount System
Din Rail System
Transportation System
ARM-based System
Power Board
Display Board
Communication Board
Remote IO Control Module
Industrial Panel PC
Open Frame Tablet
Industrial Display
POS Terminal
Panel Kits
Peripherals & Accessories
ARM-based Panel PC
AI PC & Data Gateway
Medical Display
Medical Tablet
Medical Panel PC
Medical Cart/Stand/Arm/Battery
Video Manager
Public Display Solution
eNote
Outdoor Display Solution
Server Board
Rackmount & Tower Workstation
Intel® ESQ Qualified Systems
Edge AI System
GPU Expansion System
NVIDIA Solution
High Performance Computing
Flex Touch Console (HMI)
AIR-AI Solution
ARTEMIS-RTLS
研發
工程能力
生產
生產管理
品質驗證
品質驗證管理
客製
客製化ODM與OEM
售後服務
退貨與保修
EOL/PCN公告
常見問題
下載區
eRMA
即將登出
您確定要登出嗎?
返回
登出
請登入
您可以在My avalue查看eRMA資訊。
登入
產品諮詢
全選
投資人訊息
重大訊息
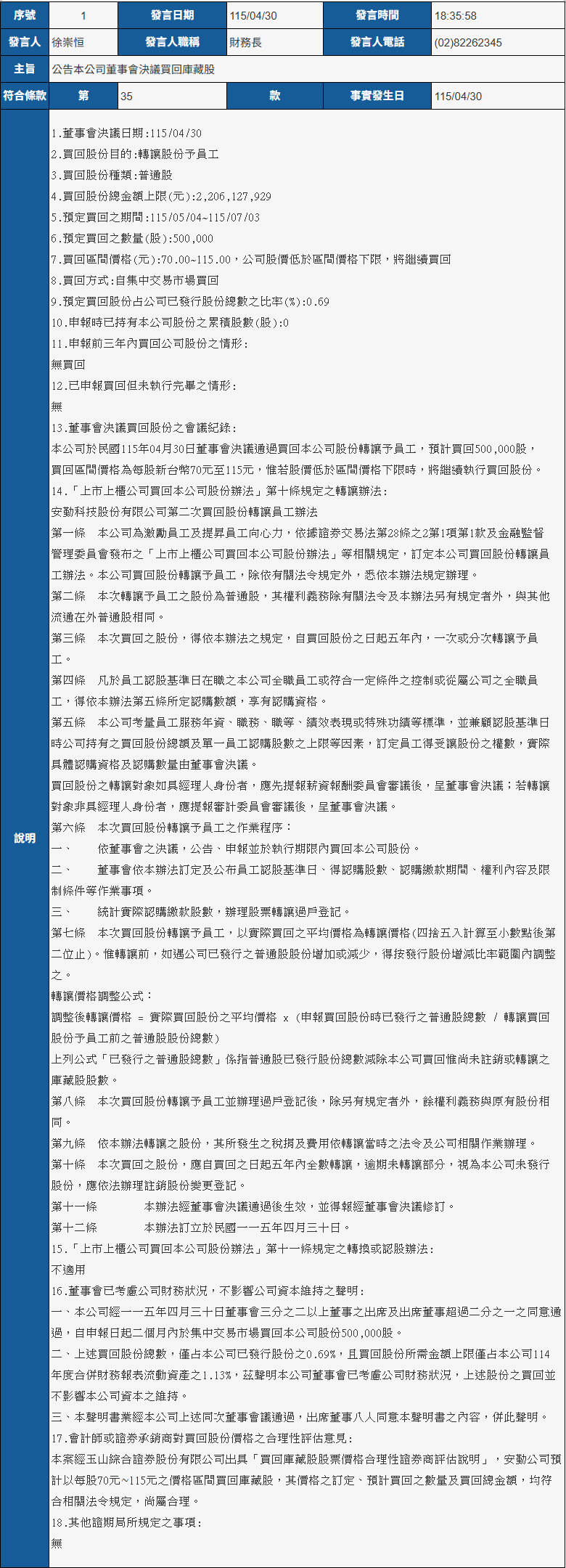
公告本公司董事會決議買回庫藏股
發佈日期
30 Apr. 2026
115年3月營業收入資訊
09 Apr. 2026
(補正)本公司114年度合併財務報告經董事會決議通過
13 Mar. 2026
本公司將於115年3月19日召開法人說明會
12 Mar. 2026
本公司董事會決議召開一一五年股東常會
本公司董事會決議股利分派
115年2月營業收入資訊
09 Mar. 2026
本公司114年度合併財務報告董事會預計召開日期為115年3月12日
04 Mar. 2026
114年12月營業收入資訊
08 Jan. 2026
115年1月營業收入資訊
法人說明會
位置
凱基證券股份有限公司(台北市明水路700號)
日期
2026/03/19 (星期四) 14 時 30 分
英文簡報檔
中文簡報檔
影音檔下載
My Avalue
我們將提供經銷會員更貼心的服務!
聯絡我們
如果您有任何疑問,歡迎隨時與我們聯絡。我們將儘快給您回覆。
本網站使用瀏覽器記錄Cookie為您提供最佳體驗,我們使用的Cookie還包括協力廠商Cookie。
如需瞭解相關資訊,請訪問我們的隱私政策和Cookie政策。如果您選擇繼續瀏覽或關閉此提示,則表示您已接受我們的網站使用條款。
關閉
確定
關鍵字
Language
選單
訂閱
Welcome to subscribe to our e-newsletter. As long as enter your email, you can get first-hand latest news.
訂閱主題
Press Release
E-letter
IR News
White Paper
電子郵件
取消訂閱
If you decide to unsubscribe from the newsletter, please enter your email below. We will cancel all subscription topics.
取消訂閱主題
成功訂閱
感謝您的訂閱!
已成功取消訂閱
我們期待您重新訂閱。
需要登入
此電子郵寄地址代表我們的會員。您需要登入會員帳號,方可進行修改。